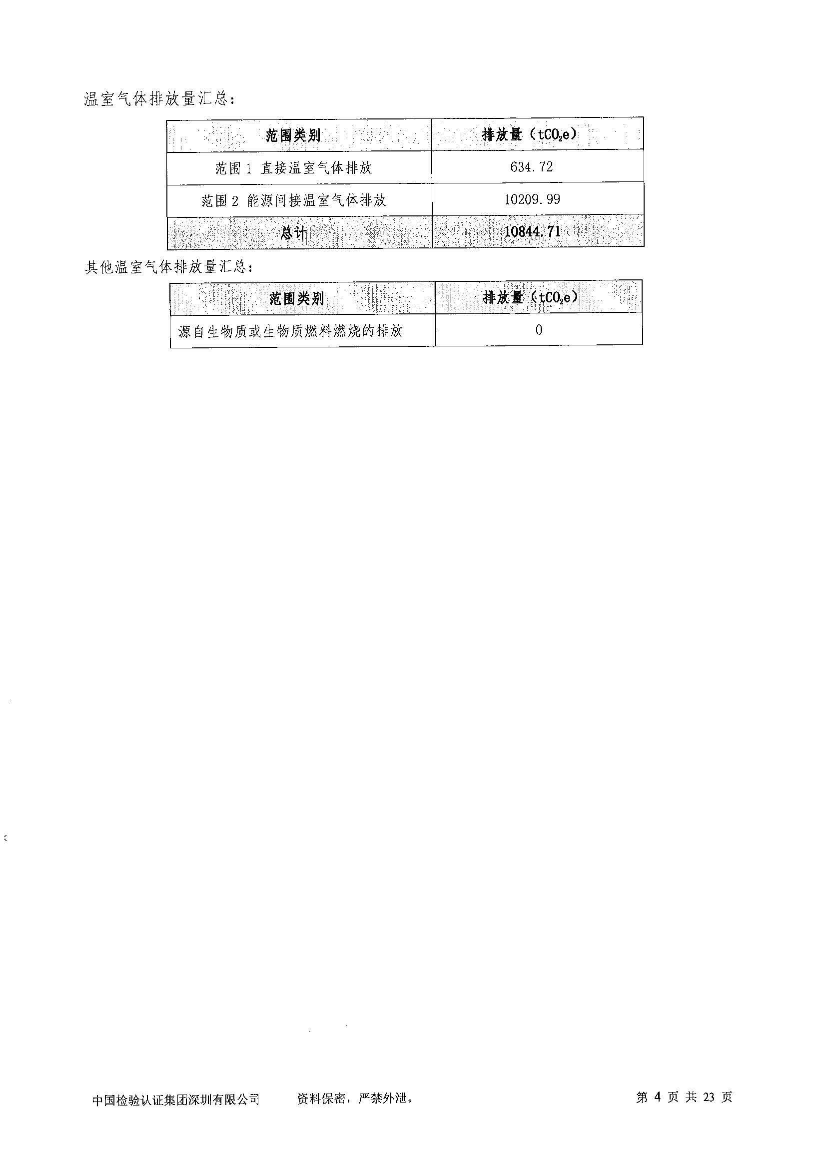
2018.01.05
华润金蟾节能减排项目
华润金蟾光伏项目于 2017 年 03 月 11 日动工建设,并于2017年 06 月 23 日并网发电。
项目充分利用了公司厂房屋顶资源铺设光伏板、在厂区闲置地面建设光伏停车棚。项目总装机容量5.89MW。在25年运营周期中预计可实现总发电量1.39 亿kWh,年平均发电量可达到557万 kWh。与同容量燃煤发电厂相比,每年预计节约标煤 2488 吨,相应可减排燃煤所产生的SO2约188 吨,减排温室效应气体 CO2 约5797 吨。
该光伏项目的建设对于当地环境保护、减少大气污染具有积极的作用,并有明显的节能、环境和社会效益。











































































